Assistance to your answers
for IT Tenders & RFPs
Maximise your chances of success with our experts in responding to calls for tenders
"Make your customers dream"
Our Services
We assist you in this critical preparation phase where your team may need specific expertise to win


Initial GO/NO GO assessment
Strategic response planning
Contribution to Design and Offer Optimisation
Drafting high-quality documentations
Administrative section
Technical section
Financial section
Assistance to your internal validation process
Negotiation support (BAFO)
Knowledge transfer to delivery teams
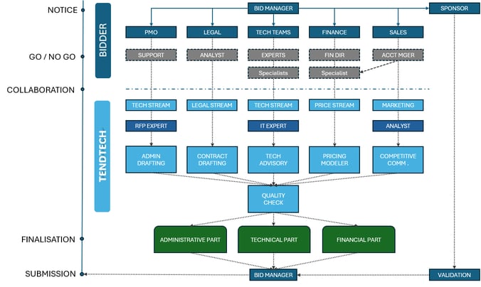
A clear approach


Transferring all knowledge to your delivery team for a successful project implementation
Transfer to Delivery
Creating meticulous quality-driven documentation
Emphasising your capacity and its added-value
Defining the most suitable financial model
Managing tense periods to reach the tenders’ deadlines
Technology - Administrative - Finance sections
Proposing new ideas & recommendations as part of your solution
Helping you designing the best offer
Managing a strategic planning of response
Identifying risks to ensure a good profitability
Offer preparation
Step by step
Analysis of the project, of your strengths and weaknesses
to maximise your chances (GO / NO-GO)
Review of market positioning
Marketing analysis, competition analysis, and consultancy
Project analysis
Get expertise at your service: we have a track record of many successful RFPs
No unnecessary work: we assess your chances and will advise you to bid or not
Complement your team with our unique experts: we answer tenders in multiple domains in collaboration
Perfect fit: we adapt your solution to fit with 100% of the selection criteria of the tender
Optimise your delivery: we assist you in defining and documenting your solution
No cope creep: we clarify the scope of your answer to make it the most suitable and most attractive offer but keeping risks and costs under control
Reduce your risks and ensure your profitability: we analyse risks, and help on terms and conditions
Minimise potential interference of the end-customer: we identify and document all client's requirements and limits, and the necessary changes to bring the delivery to a success
Adjust your prices: we know market prices and adequate pricing structure of projects and services
Minimal upfront investment: our services are tailored, our budget goes with your success
Our Added-value
IT TENDER CONSULTANCY
Improve your chances of a successful tender
CONTACT
contact@tend-tech.eu
France: +33 6 51 91 99 70
Belgium : +32 475 96 08 90
© 2024. All rights reserved.


